
为加强物业管理行业课题研究工作,推动行业的政策创新、理论创新、技术创新和实践创新,夯实行业高质量发展的理论基础和经验实践。根据《中国物业管理协会课题管理办法》,组织开展2025年度物业管理研究课题申报工作。现将有关事项通知如下:一、课题申报项目
(一)研究内容:主要研究与物业管理发展战略、政策制度、管理服务和场景应用等密切相关,能够为行业发展提供前瞻性的理论思考,促进行业发展的理念创新、管理创新和模式创新,解决行业发展过程中的实际问题。供选择研究方向如下:
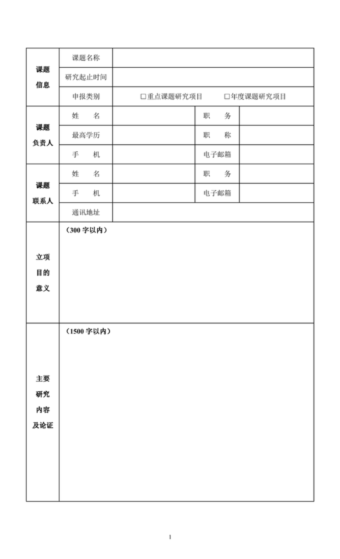
(一)课题研究内容不求大而全,力求小而精。聚焦某一专业领域、具体问题,基于实践工作支持,通过案例剖析、数据分析,提出有深度、有实效的解决路径和方案。申报单位自愿申报,截止日期为2025年1月6日。(二)申报单位请填写《中国物业管理协会课题申报书》(详见附件1),加盖单位公章(2份),寄送至中国物协秘书处。同时电子文档(word版)发送至邮箱wuyifan@ecpmi.org.cn,逾期不予受理。(三)申报的课题项目经协会专家组评审通过后,列入《中国物业管理协会2025年度物业管理课题研究计划》。(一)中国物协秘书处具体负责课题的申报、立项、实施和验收等工作。(二)立项单位需与中国物协签订《课题研究承诺书》,确保课题研究工作的顺利开展。(三)积极参与并承担课题研究、行业政策修订、标准化建设等工作为协会理事单位入选常务理事的重要参考依据。电话:010-88083221、18610158491地址:北京市海淀区三里河路15号中建大厦B1002
以下为附件:







点击阅读原文,下载通知
点我访问原文链接